金年会app手机版在线登录
首页
关于我们
检测项目
送检流程
三品一标
检测知识
新闻资讯
联系我们
报告真伪查询
食品检测
常规理化项目检测
营养标签和标示成分检测
微生物检测
生物毒素检测
重金属及微量元素检测
转基因产品检测
动物源性成分鉴定
保健食品检测
食品包装材料检测
餐饮具检测
食品添加剂检测
非食用物质检测
预制菜检测
农产品检测
农药残留检测
品质指标检测
三品一标
绿色食品认证检测
无公害产品检测
有机产品检测
地理标志产品检测
畜牧产品检测
食用畜产品检测
兽药残留检测
瘦肉精检测
三聚氰胺检测
饲料检测
宠物食品检测
畜牧业投入品检测
动物尿液检测
林产品检测
果品检测
其他林产品检测
渔业产品检测
虾、蟹、贝类检测
藻类检测
其他水产品检测
鱼类检测
环境监测
土壤检测(三普检测)
大气污染物检测
噪声检测
油烟检测
医疗污染物检测
畜禽养殖污染物检测
工业污染物检测
水污染物检测
水质检测
工业废水检测
地表水检测
地下水检测
城镇污水检测
农田灌溉水检测
渔业水质检测
海水水质检测
污水再利用水检测
生活饮用水检测
消费品检测
化妆品检测
洗涤用品检测
进出口食品检测
进出口食品检测
个性化服务方案
食品生产企业服务方案
食品流通企业服务方案
地址:河北省邯郸市永年区西苏镇北李固村村东
电话:15231866781
传真:0536-8889800
当前所在位置:网站首页 ->宠物食品检测
宠物食品检测
宠物食品检测
添加时间:2016-12-14 | 文章录入:本站 | 文章来源:原创
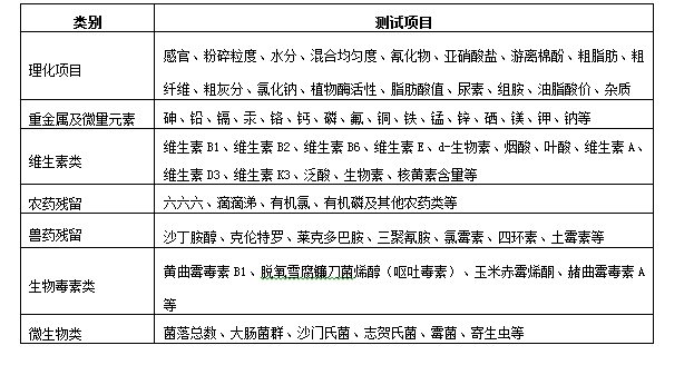
宠物食品是专门为宠物、小动物提供的食品,介于人类食品与传统畜禽饲料之间的高档动物食品。其作用主要是为各种宠物提供最基础的生命保证、生长发育和健康所需的营养物质。具有营养全面、消化吸收率高、配方科学、质量标准、饲喂使用方便以及可预防某些疾病等优点。
宠物食品的常检项目列举如下:
[返回-图片列表]
XML 地图