金年会app手机版在线登录

当前所在位置:网站首页 ->食品包装材料检测

食品包装材料检测

食品包装材料检测

添加时间:2015-8-13 | 文章录入:本站 | 文章来源:原创

       食品包装材料按材料来源分为:塑料(聚乙烯、聚丙烯、聚苯乙烯、三聚氰胺等)、纸与纸板、金属和陶瓷;按包装功能分为:方便包装、展示包装、运输包装和专用包装。食品包装材料与食品直接接触,其中的有害化学物质会迁移进食品,从而会损害人体健康。中国、欧盟和美国等各国都出台相应的法律法规来防止食品接触材料危害消费者健康。

  
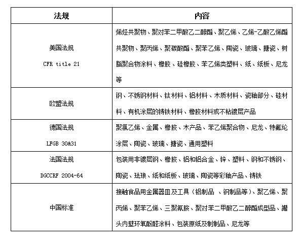
法规标准



检测产品


检测项目

 
 
XML 地图