地址:河北省邯郸市永年区西苏镇北李固村村东
电话:15231866781
传真:0536-8889800
农药残留检测
添加时间:2015-8-13 | 文章录入:本站 | 文章来源:原创
农药残留,是指农药使用后残存于环境、生物体和食品中的农药母体衍生物、代谢物、降解物和杂质的总称。
农业产业化的发展使农药在我国农产品中的用量居高不下,特别是一些国家禁止在蔬菜生产中使用的有机磷农药和氨基甲酸酯类农药,如甲胺磷、氧化乐果、甲拌磷、对硫磷、甲基对硫磷等,这些物质的不合理使用必将导致农产品中的农药残留超标,影响消费者食用安全,给消费者带来巨大的安全隐患。
农药残留是影响农产品质量安全的重要因素,我们国家对食品中的农药残留有严格的限量标准,欧盟、日本等国家的农药残留限量也日趋严格。食品中农药残留检测的重要性已显而易见。
金年会app手机版在线登录拥有农残检测的高端精密检测仪器设备GC、GC/MS、GC/MS-MS及经验丰富的权威性技术团队,可按照客户要求,依据各国的标准,对食品中的农药残留进行及时有效的检测。
目前,公司已经通过农业部的农产品资质考核,成功取得CATL证书,并成功开展多次省农业厅的农产品检测任务。
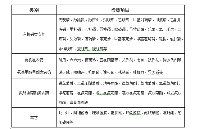
农药残留检测项目
