地址:河北省邯郸市永年区西苏镇北李固村村东
电话:15231866781
传真:0536-8889800
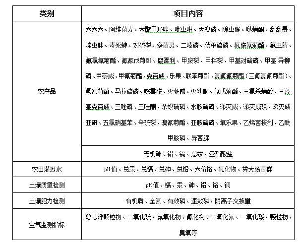
有机产品检测
添加时间:2016-3-21 | 文章录入:本站 | 文章来源:原创
有机食品这一词是从英文OrganicFood直译过来的,其他语言中也有叫生态或生物食品等。有机食品指来自有机农业生产体系,根据有机农业生产要求和相应标准生产加工,并且通过合法的、独立的有机食品认证机构认证的农副产品及其加工品。 金年会app手机版在线登录可以根据国家标准,提供相应的检测服务。
有机产品检测项目

